信息中心

当前位置: 首页 > 信息中心 > 学术信息 > 正文

我院魏战勇教授团队在国际学术期刊《Journal of Virology》发表最新研究成果

发布时间:2024-06-13 20:58    浏览次数:
      猪腹泻类冠状病毒的持续流行给我国养殖业带来了巨大危害,严重影响了公共健康。近日,我院魏战勇教授团队在国际知名学术期刊《Journal of Virology》上在线发表了题为“Porcine deltacoronavirus nucleocapsid protein antagonizes JAK-STAT signaling pathway by targeting STAT1 through KPNA2 degradation”的研究论文,文章为了解PDCoV抑制I型IFN介导的JAK-STAT信号通路提供了新见解,并揭示了PDCoV逃避宿主抗病毒反应的新机制。


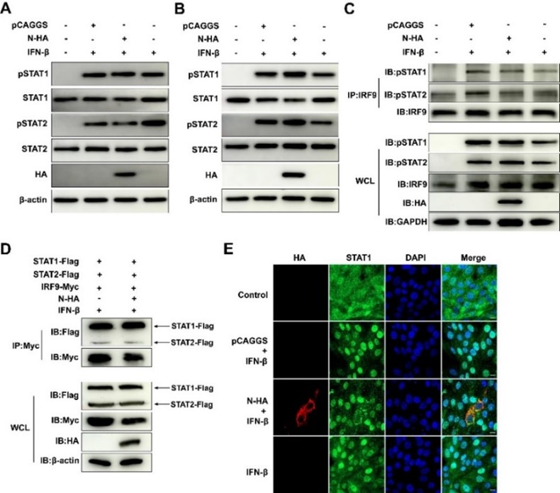
      猪δ冠状病毒(PDCoV)是一种新型的肠道致病性冠状病毒,属于冠状病毒科德尔塔冠状病毒属,PDCoV感染的典型临床症状是仔猪急性和严重的水样腹泻、呕吐和脱水,已引起人们的广泛关注,严重威胁着养猪业和公众健康。了解PDCoV在感染过程中逃避宿主防御的潜在免疫机制,对于开发针对PDCoV的靶向药物和有效疫苗至关重要。在宿主固有免疫系统对抗病毒入侵的过程中,I型IFN介导的JAK-STAT信号通路起着至关重要的作用。同时,为了拮抗宿主的抗病毒反应,许多病毒进化出不同的策略来对抗I型IFN诱导的JAK-STAT信号转导。



 
      本研究证实PDCoV感染刺激但延迟了IFN刺激基因(ISGs)的产生。此外,PDCoV通过靶向STAT1的核易位和ISGF3的形成来抑制JAK-STAT信号转导。进一步的证据表明,PDCoV N蛋白是通过靶向STAT1核易位来抑制I型IFN信号传导的必需蛋白。从机制上讲,PDCoV N通过与STAT1相互作用并随后抑制其核易位来靶向STAT1。此外,PDCoV N通过溶酶体途径特异性靶向KPNA2降解来抑制STAT1核易位,从而抑制JAK-STAT信号通路中下游传感器的激活。综上,本研究结果揭示了PDCoV N蛋白干扰宿主抗病毒反应的新机制,为研究新的治疗靶点和开发PDCoV减毒活疫苗奠定了重要基础。


 
      在读博士研究生胡亚婷为论文第一作者,该研究得到了十四五国家重点研发计划项目(2021YFD1801103-4);国家自然科学基金项目(32373029,32130106)等的资助。
      论文链接:https://journals.asm.org/doi/10.1128/jvi.00334-24